2025年春季学期,经济与金融学院经济统计学专业教学团队围绕《统计学》课程深入推进课程思政建设。作为经济学大类专业的重要基础课程,《统计学》不仅致力于夯实学生的数据分析能力,更承载着培养家国情怀和社会责任感的育人使命。课程由学院青年教师吴静娴副教授主讲,教学团队坚持以OBE(成果导向教育)理念为指导,深入贯彻落实教育部关于课程思政建设的相关文件精神,将思想政治教育元素有机融入教学全过程,努力实现知识传授与价值引领的深度融合。
深度挖掘思政元素
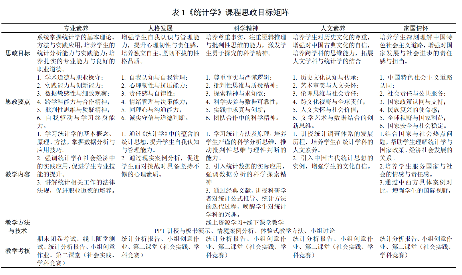
教学团队立足学科本源,围绕“用统计学讲好中国故事”主题主线,深挖《统计学》蕴含的思政元素,构建起涵盖专业素养、人格发展、科学精神、人文素养与家国情怀的五维思政元素体系,并据此设计了相应的课程思政目标矩阵,推进了知识阐释与价值引领的同向同行。在具体的融入路径上,课程从统计数据映射现实、统计思想蕴含哲理和学科发展承载使命三个层面系统推进。

构建新型育人路径
以OBE理念为指导,《统计学》课程坚持“反向设计、成果导向、持续改进”,构建全过程、多场景、复合式育人路径,逐步形成四大特色:一是优化教学内容,科学设计低阶与高阶知识目标,突出问题提炼与实战分析能力,服务创新型人才培养;二是坚持立德树人,将思政元素有机融入教学,通过统计学发展史回顾、社会热点引入与现实案例讲解,强化价值引领;三是创新教学模式,贯通第一课堂与第二课堂,灵活运用小组讨论、案例分析、体验式教学等手段,提升学生的学习深度与思维广度;四是改革考核机制,在保留传统测试、学习笔记和期末闭卷考试基础上,引入富有创造性与实践性的过程性评价,如手抄报、情景剧、数据可视化、相声等多样化小组创意作业形式,激发学生表达能力与团队协作意识。

全面提升授课质量
通过真实案例引导、实践教学深化与多元考核设计,鼓励学生将专业学习与国家发展需求紧密结合,有效激发了学生的学习热情与思维深度,显著提升了学生的统计素养、批判能力与社会责任意识。在期末成果展示活动中,同学们围绕传统文化、脱贫攻坚、区域发展、文创产业、直播电商、食品安全、居民幸福感等主题,运用统计方法深入分析社会现象,形式多样、内容鲜活。同时,个人统计分析报告训练了学生对现实数据的完整研究能力,覆盖从问题提出到模型构建、结果解读到结论表达的全过程,全面提升了学生独立研究与实证分析能力。
《统计学》课程改革紧密响应国家关于课程思政建设的重要部署,紧扣“知识育人、能力育人、价值育人”目标,落实“每门课都有思政元素、每位教师都是思政教师”的教学理念。通过本课程的持续建设与教学创新,学生不仅掌握了系统的统计知识,更增强了问题意识、数据素养与社会担当。吴静娴老师在课程总结中谈到:“统计学不是冰冷的公式,而是通向真实世界的一扇窗。希望这门课能为同学们打开新的认知视角,也播下用知识服务国家、用数据讲述中国故事的种子。”